Planet Possible Data Portals

Fish Bladder Games

Fish Bladder Games Logo

Introduction

Fish Bladder Games is a gaming company that was started in response to modern challenges limiting children's physical activity. Fish Bladder developed the game Planet Possible, a virtual world seamlessly blending physical activity with engaging gameplay. Fish Bladder Games is aimed to revolutionize physical activity for children, promoting health and happiness while fostering a sense of community and support among parents, teachers, and children.

Fish Bladder’s goal is to adapt a paid subscription model and ensure its growing success.

As a team of four designers, Fish Bladder hired us to design a mobile, tablet, and desktop backend data portal that connects parents and teachers through tracking the progression of children’s gross motor skills.

Through user-friendly interfaces and comprehensive features, we worked together with stakeholders, parents, and teachers to actively participate in children's physical skill development.

 

Problem Statement

Currently, Planet Possible lacks user-friendly parent and teacher portals, hindering effective monitoring and support for children's physical development.

Our project aims to fill this gap by designing streamlined portals, empowering parents and educators to foster physical confidence and skill development in children.

 

Goal of Project

Discover needs and wants of target users.

Design a mobile, tablet, and desktop dashboard data portal to connect parents, children, and educators.

Validate portal designs with feedback from real users and pass final designs on to the development team.

 

My Role

Leading a team of three other remote UX designers, we conducted weekly meetings with stakeholders (Fish Bladder Founder & CEO), collaborating on the Project Scope and Timeline, developing User and Market Research, Ideation (HMW statements, User Flows), Sketches, Wireframes, Site Maps, Low Fidelity Designs, High Fidelity Prototypes, User Testing, and a plan moving forward to publish final designs of mobile, tablet, and desktop data portals.

 

Solution

Planet Possible Portal Prototypes: Parent Web Login, Mobile Login, Teacher Web Login, Tablet Login

 

Target Users

Parents and teachers of 7 - 11 year old children.

 

Discover

Market Research - Industry Leaders Analysis

1. EdShed

Likes: 

  • Easy to navigate

  • Well balanced

  • Organized: a lot of information conveyed relatively simply

  • Teacher / Parent Hub + Rating system


Dislikes:

  • Feels outdated

  • Web browser only

 

2. HiFi EDU

Likes: 

  • Widgets for alerts, activity and events

  • Performance tracking

  • Very simple layout

  • Mobile app, tablet, and web browser


Dislikes:

  • Lack of contrast in certain icons

  • Cluttered images/chaotic color scheming

 

3. TalkingPoints

Likes: 

  • Easy to navigate through clean interface with smooth/simple color scheme and icons

  • Performance tracking analytics with good visual representations of data

  • Mobile app, tablet, and web browser


Dislikes:

  • None

TalkingPoints Data Portal Interface

 

4. Impulse Brain Games

Likes:

Clean modern interface with bright and vibrant color scheme
Performance tracking analytics with great visual representations of data through graphs, charts and other visuals
Top scores, rankings, scoring trend, completion rates
Mobile app, tablet, and web browser


Dislikes:

None

 

5. Smart Gym

Likes: 

  • Easy to navigate through clean dark interface

  • Personal Trainer version has “Students” section

  • Performance analytics with good visual representations of data

  • Mobile app, and web browser

Dislikes:

  • At times user feels overwhelmed with information

 

User Research - Finding Target Users

The target audience was determined through research of public health information relating to children’s physical skill development, as well as through preliminary gameplay testing with the Planet Possible game with children ages 5 and 9, a mom of a 5 and a 9 year old, and a current high school teacher. 


Humans begin developing gross motor skills in infancy and improve throughout childhood. Certain milestones are expected at different stages of life in order to ensure proper physical skill development. 


By age 6 years old, children should be able to walk along a balance beam, jump rope, and throw or catch a ball. Skills necessary for playing Planet Possible.

 

Preliminary Game Testing Results

5-year-old:

  • Understands the game concept but has slow reaction time.

  • Shows slight improvement but loses interest due to non adjustable speed.

9-year-old:

  • Enjoys the game and shows continuous improvement in distance and score.

  • Finds the progression of skill enjoyable and doesn't want to stop playing.

Mother:

  • Downloaded the game for both kids at home.

  • Appreciates seeing her less athletic son excited about skill progression and physical activity.

High school teacher:

  • Finds the game's simplicity suitable but considers it slightly juvenile for students aged 14-18.

Thus concluding that parents and teachers of 7 - 11 year old children will be the users who view, input, and edit data in the Fish Bladder Portal. 


It has also been concluded that the majority of teacher interaction within a student’s data portal (involving input of information) will occur mostly via web browser.


Whereas parent interaction with a child’s data portal (involving ingestion of information) may occur via mobile app, tablet, or web browser. 

 

Design

Style Guide

Brand Logo - Fish Bladder Games

Fish Bladder Games Logo

Fonts

Fish Bladder Games uses Roboto style fonts.

 

Colors, Imagery, and Icons

Color palette, imagery and icons were taken directly from Planet Possible game screens, Fish Bladder’s website, and carefully selected from Figma plugins.

 

How Might We Statements

How Might We…

...streamline data portals/dashboards?

...empower and enlighten parents and educators?

...foster physical confidence and skill development in children?

...simply convey the progress of children’s gross motor skills?

...show the comparison of children around the world’s gross motor skill development?

...inspire kids through statistical growth to play more?

 

Key UI Elements


Header Bar

Logo // Home // Activity // Profile // Alerts // Menu // Students

Home/Dashboard Overview

Mini profile // Activity Overviews // Global Comp // Alerts // Fish Bladder Community

Activity Tracking - Activity X Performance

Activity = Games Played // Total Time // Distance Traveled
Performance = Missions Completed // Jumps Made // Ducks made
Physical Ability X Time Spent X Nutritional Balance
Global Insights - Skill Development Global Comparison - Percentiles

Profile

Icon/image // Name // School // Class // Year // Goal Setting // Screen time // Report Card
Ability to switch students for families with multiple children

Alerts

Community / Educational Resources // Fish Bladder Games Coming Soon

Menu

Rewards // Settings // Direct Feedback / Support / Help // Data Privacy Policy

Students (School/Teacher Access Only)

Student Management // Student ID // Name // Class // Year // School // Activity Overview // Add New / Edit Student // Add New / Edit Class

 

Solution Sketches

 

User Flows

Digital User Flows

 

Wireframes

Wireframes

 

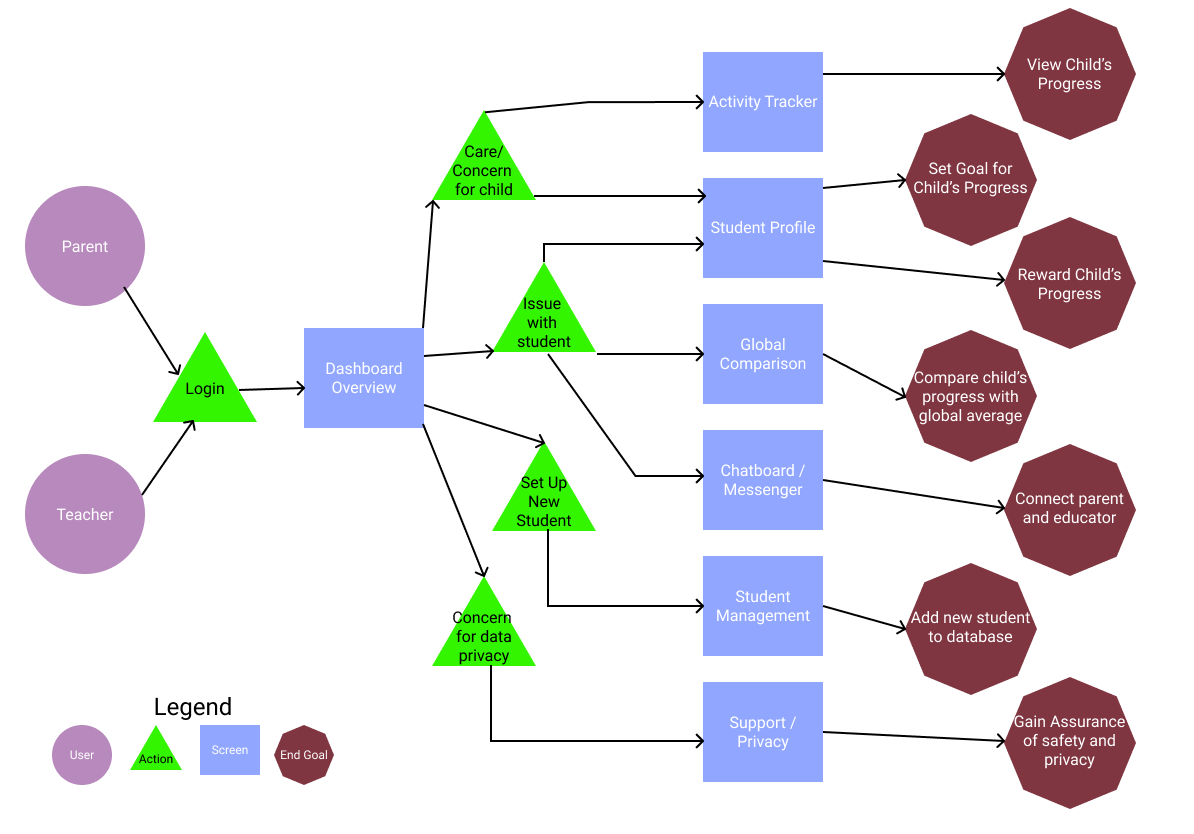
Site Map

Site overview showing general content as well as relation of home, activity, global, profile, alerts, menu, and student screens.

 

Low Fidelity Solutions

For this project, we made the collaborative team decision to start small on mobile screens with vital information, and then expand to larger tablet and desktop formats with high fidelity designs.

Low Fidelity Solutions

 

Web Browser Parent Portal

Web Browser Teacher Portal

 

Tablet Parent Portal

Mobile Parent Portal

 

Validate

Usability Testing Summary

In order to expedite the development process, usability testing with the Fish Bladder Games Portal Prototype was conducted with the same mother of two and high school teacher who blessed us with their feedback in preliminary testing.

Valuable Insights and Key Takeaways

  • Simple, easy to navigate screens with a lot of information but not overwhelming

  • Well balanced and informative

  • Consistent throughout mobile, tablet, and web browser

To do:

  • Clarify circle graph data points

  • Consider teacher specific login area

  • Log Out should be available in Profile tab as well

  • Some tiles seem to pop out, others do not - balance all tiles

Overall passes usability test - minor changes to be made along with development

 

Conclusion

The next step for Fish Bladder Games is to conduct more in-depth user testing sessions which will grant us valuable feedback from real world teachers and parents, inevitably leading to future iterations of designs through development and publishing of the Fish Bladder Games Portal. 


User testing sessions are currently being scheduled and will occur throughout the development of the Portal. 


If you are an educator or a parent of a child less than 12 years old:

Click Here to Schedule a Time to Test the Portal.


Keep on the lookout for the Fish Bladder Games Portal on the iOS App Store, coming out soon!

Download Planet Possible on the iOS App Store and play today!


Ryan Haar
Fish Bladder Games
RyanJHaar@gmail.com
3 April 2024

Fish Bladder Games Logo

Previous
Previous

Planet Possible Smartwatch Data Tracker

Next
Next

TROPOS Music Videos